Special Systems

Banded, LU, and Cholesky

Advanced factorization techniques for efficiency and speed.

🎯 Lecture Goals

1

Tridiagonal Systems

\[ A = \begin{bmatrix} d_1 & c_1 & & & \\ a_1 & d_2 & c_2 & & \\ & a_2 & d_3 & c_3 & \\ & & \ddots & \ddots & \ddots \\ & & & a_{n-1} & d_n \end{bmatrix} \]

Efficiency

  • Storage: Only $3n-2$ entries vs $n^2$. No need to store zeros!
  • Speed: Operations can be saved.

Elimination Algorithm

for i = 2:n xmult = a(i-1) / d(i-1) d(i) = d(i) - xmult * c(i-1) b(i) = b(i) - xmult * b(i-1) end

Cost: $\mathcal{O}(n)$

2

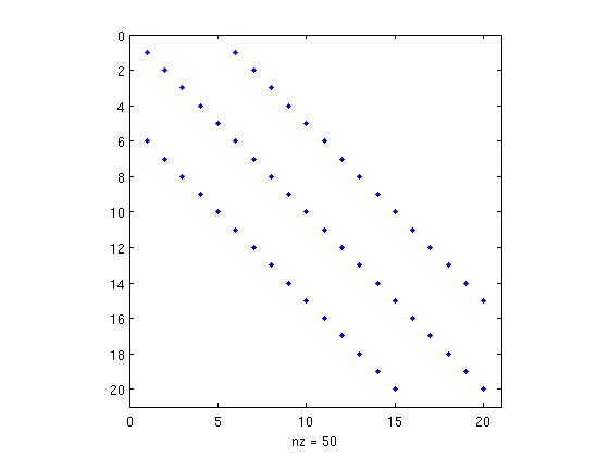
Banded Systems

Band Matrix m=5

Bandwidth $m=5$

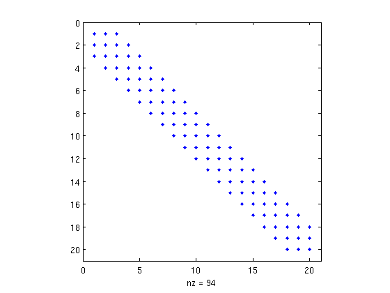
Band Matrix m=11

Bandwidth $m=11$

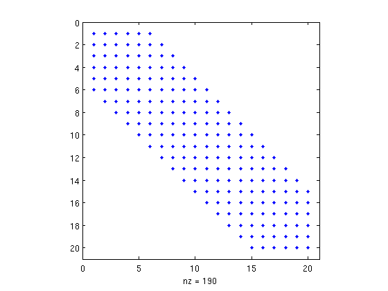
Band Matrix Fill-in

Fill-in

Fill-in: During Gaussian Elimination, zeros inside the band can become non-zeros.

Cost for $m$-band system: $\mathcal{O}(m^2 n)$.

3

Motivation: Graph Theory

Graph Example (Banded Structure)

Example Graph Structure

\[ \begin{bmatrix} 2 & -1 & 0 & 0 & -1 & 0 \\ -1 & 3 & -1 & 0 & -1 & 0 \\ 0 & -1 & 2 & 0 & -1 & 0 \\ 0 & 0 & -1 & 3 & -1 & -1 \\ -1 & -1 & 0 & -1 & 3 & 0 \\ 0 & 0 & 0 & -1 & 0 & 1 \end{bmatrix} \]

Graph Laplacian Matrix

Why Factorize?

Graph problems often require solving $Ax=b$ for many different $b$ vectors.

  • Gaussian Elimination (for $k$ vectors): $\mO(k n^3)$
  • LU Decomposition (solve $k$ times): $\mO(n^3 + k n^2)$
4

LU Decomposition

Factorize $A$ into Lower ($L$) and Upper ($U$) triangular matrices: $A = LU$.

The Solve Process

1. Factorize
$A \to L, U$
2. Forward Solve
$Ly = b$
3. Backward Solve
$Ux = y$

With Pivoting

With pivoting, we get $PA = LU$, where $P$ is a permutation matrix.

% MATLAB [L, U, P] = lu(A); y = L \ (P * b); x = U \ y;
5

Cholesky Factorization ($LL^T$)

Requirements

Matrix $A$ must be:

  • Symmetric: $A = A^T$
  • Positive Definite (SPD): $x^T A x > 0$ for all $x \ne 0$.

Advantages

  • Half the FLOPS: Only calculate $L$.
  • Memory Efficient: Save 50% storage.
  • Stable: No pivoting required! Elements of $L$ do not grow excessively.
  • Fast: Usually >2x faster than LU.

Algorithm

for k = 1:n L(k,k) = sqrt(A(k,k) - sum(L(k, 1:k-1).^2)); for j = k+1:n L(j,k) = (A(j,k) - sum(L(j,1:k-1).*L(k,1:k-1))) / L(k,k); end end
6

The Backslash Operator (\)

In MATLAB, x = A \ b is smart!

1. Is $A$ Triangular? $\to$ Substitution.
2. Is $A$ Symmetric Positive Definite? $\to$ Cholesky.
3. Is $A$ Square? $\to$ LU Factorization.
4. Not Square? $\to$ QR Factorization (Least Squares).

🧠 Final Challenge +20 XP

Why is Cholesky factorization preferred over LU factorization for Symmetric Positive Definite (SPD) matrices?

Interactive Computing
7

Interactive Playground

Compare LU Decomposition to Cholesky Factorization. You can run MATLAB code via Octave Online or Python code directly in your browser.

Octave MATLAB / Octave (Online)

Copy & Paste into Terminal:

Python Python (Client-Side)

Output
Loading Python environment...