Approximation

Interpolation & Splines

From high-degree polynomial oscillations to smooth, piecewise curves.

1

Polynomial Interpolation Recap

Given $n+1$ points $(x_i, y_i)$, there exists a unique polynomial $p(x)$ of degree $n$ passing through them.

Monomial Basis $p(x) = \sum a_i x^i$

Vandermonde Matrix is ill-conditioned. Expensive.

Lagrange Basis $p(x) = \sum y_i \ell_i(x)$

Stable, but expensive to evaluate ($\mathcal{O}(n^2)$).

Newton Basis $p(x) = a_0 + a_1(x-x_0) + \dots$

Efficient evaluation (Nested Form).

2

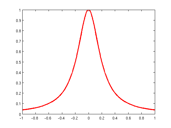
The Problem: Runge's Phenomenon

High-degree polynomial interpolation on equispaced points can oscillate wildly near the boundaries. This is known as Runge's Phenomenon.

Error Bound

$|f(x) - p_n(x)| \leq \frac{M h^{n+1}}{4(n+1)}$

Runge's Phenomenon Graph

Solution 1: Move Nodes

Use Chebyshev Nodes (clustered near ends). Minimizes the max error.

Chebyshev Nodes

Solution 2: Piecewise

Don't use one high-degree polynomial. Use many low-degree polynomials connected together (Splines).

3

Piecewise Polynomials (Splines)

We want curves that are smooth and pass through data points. Used extensively in computer graphics (Fonts, CAD).

Font Splines Utah Teapot Spline Curve

Linear Spline (Degree 1)

Connect points with straight lines.

  • Continuous ($C^0$).
  • Not smooth (derivative jumps at knots).
  • Simple: $S_i(x) = y_i + m_i(x-t_i)$.
Linear Spline

Quadratic Spline (Degree 2)

Parabolas on each interval.

  • Continuous value ($C^0$).
  • Continuous derivative ($C^1$).
  • 3 unknowns per interval.
4

Cubic Splines (Degree 3)

The gold standard for smoothness. Cubic polynomial $S_i(x) = a x^3 + b x^2 + c x + d$ on each interval.

Continuity Requirements

  • Value ($C^0$): Curves meet at knots.
  • Slope ($C^1$): No sharp corners ($S'$ continuous).
  • Curvature ($C^2$): Smooth bending ($S''$ continuous).

Degrees of Freedom

$4n$ unknowns. Constraints leave 2 free parameters.

Common choices: Natural ($S''=0$ at ends), Clamped ($S'$ fixed at ends).

Solving for Coefficients

The problem reduces to solving a Tridiagonal System for the curvatures $z_i = S''(t_i)$.

\[ h_{i-1}z_{i-1} + 2(h_i+h_{i-1})z_i + h_{i}z_{i+1} = 6(b_i-b_{i-1}) \]

This system can be solved in $\mathcal{O}(n)$ time!

🧠 Final Challenge +20 XP

Why are Chebyshev nodes preferred over equispaced nodes for global polynomial interpolation?